1、 文檔目標
原理圖優化走線&總線的使用設置。
2、 問題場景
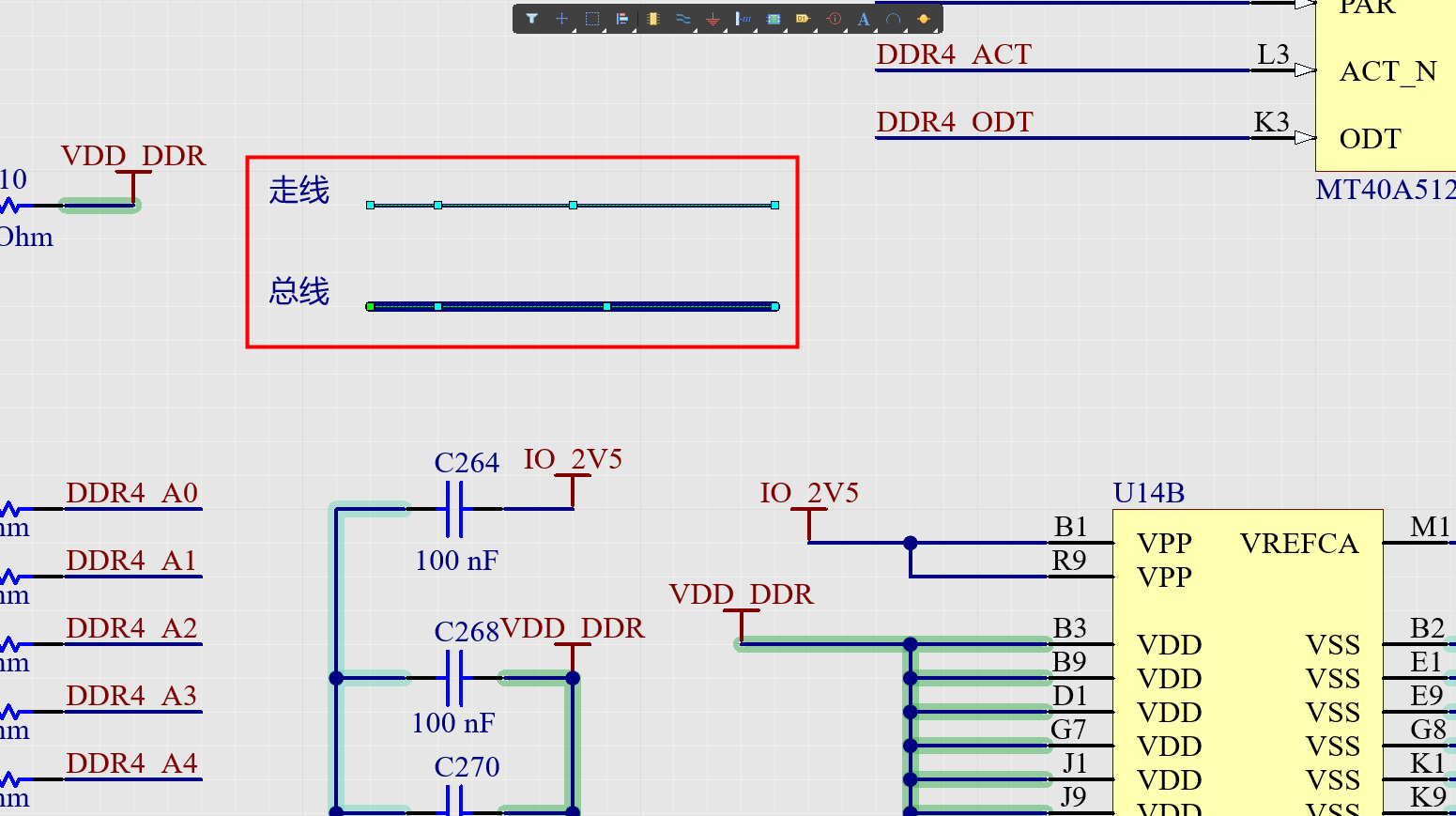
在原理圖中進行走線和總線連接時,單根線上沒有進行相交就會出現錨點的現象。

圖 1
3、軟硬件環境
1、軟件版本:Altium Designer 23(無版本限制)
2、電腦環境:Windows 11
3、外設硬件:無
4、解決方法
此種情況常見于走線和總線的布置過程中,人為因素導致的重復布線現象。為了避免這類錯誤的發生,我們可以利用軟件中的設置開啟相關功能。這樣,系統就能夠智能檢測并提示相關的重復布線問題,有效降低人為因素的干擾。
打開【優選項】->【Schematic】->【General】,將【優化走線和總線】復選框勾選。點擊【確定】

圖 2
當出現人為重復布線時,系統將會進行自動化的檢測和分析。將二者進行融合,與正常布線無異。

圖 3

首頁 > 資源中心 > FAQ
