批量給原理圖圖紙上的元器件,添加一個參數,這里使用到Altium Designer軟件中的參數管理器功能,具體使用操作如下:
【工具】【參數管理器】

彈出【參數編輯選項】,選擇需要添加參數的對象(這里以元器件為例),勾選【元器件】選項框,點擊【確定】。

彈出【Parameter Table Editor For Project】項目參數表編輯器的對話框,左邊紅色框內是給項目中所有的元器件羅列,右邊藍色框內是元器件對應的所有參數信息。想要給所有元器件添加新的參數,點擊【Add Column】添加一個參數列。

彈出【添加參數】的對話框,這里對參數項目命名為demo,【值】為顯示的信息命名為text,勾選上【添加到所有對象】選項框,點擊【確定】。

回到【Parameter Table Editor For Project】項目參數表編輯器對話框,拖拽顯示信息的最后一列,可以看到已添加好的參數信息。點擊【Accept Changes (Create ECO)】進行原理圖上信息的更改。

彈出【工程變更指令】對話框,按照順序點擊【驗證變更】【執行變更】,在狀態欄下【檢測】和【完成】都為綠色對勾即可,點擊【關閉】。

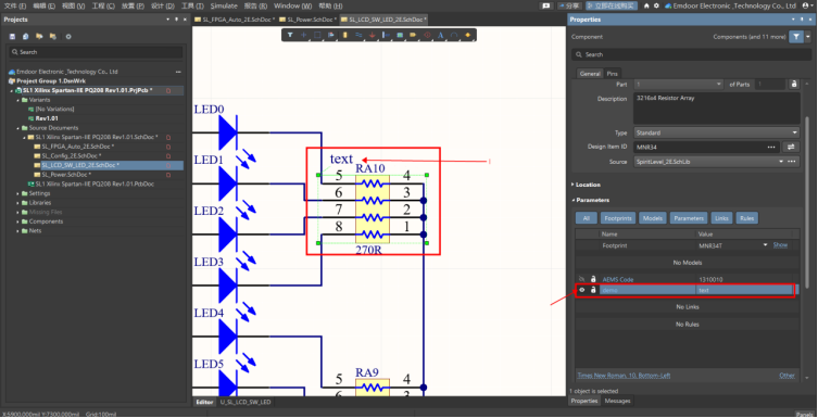
回到了原理圖界面,點擊一個元器件打開屬性面板,看到添加的參數信息已經添加成功。此參數目前是不顯示狀態。

若將該設置的參數,在原理圖頁面中顯示,點擊參數顯示按鈕即可。

若將所有元器件設置的該參數顯示出來,進行如下操作:選中一個元器件右鍵單擊【查找相似對象】。

【Object Kind】選擇same,點擊【確定】。

在屬性面板中將該參數的顯示按鈕打開,在原理圖中就可以看到該參數的顯示效果。


首頁 > 資源中心 > FAQ
